Trying To Understand...

...Algorithmic bias

machine-learning

Exploration of one of the papers cited in the *Fairness* chapter of Brian Christian's *The Alignment Problem*.

...K-means++

machine-learning

Quick exploration of the kmeans++ clustering algorithm.

...How to estimate pi.

book-summary

Illustrating Steven Strogatz's explanation from *Infinite Powers* of how Archimedes estimated the value of pi.

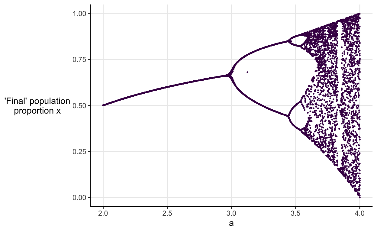
...Chaos with a pocket calculator.

complex-systems
biology

Introduction to chaotic dynamics using the simple 'Logistic Map' population growth example from Robert May's classic paper.

...The El Farol Bar problem.

agent-based-modelling
complex-systems
economics

Simplified simulation of Brian Arthur's 'El-Farol Bar Problem', a staple of complexity economics, using an agent-based model in R.

...Lies and statistics.

book-summary

A quick summary of Daniel Levitin's "A Field Guide to Lies and Statistics" with some illustrative plots.

More articles »

Trying To Understand…